No Antigo Regime, o princípio monárquico - ou seja, a pessoa e a instituição real - é sagrado, como visto pela cerimônia indispensável de coroação de um novo monarca. Ao rei francês, inclusive, são atribuídos poderes curativos por meio de um simples toque. Este caráter religioso da figura do monarca significava que o Estado.. - O último monarca do Antigo Regime foi Nicolau II, czar do Império Russo. Czar Nicolau II da Rússia: último representante do Antigo Regime na Rússia, que terminou com a revolução de 1917. Atualizado em 27/12/2023 Por Jefferson Evandro Machado Ramos Graduado em História pela Universidade de São Paulo - USP (1994).

Antigo Regime Frances

Cheirinho a História ANTIGO REGIME I
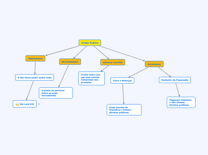
Antigo Regime Mapa Mental Amostra

Complete O Quadro Com As Principais Características Do Antigo Regime MODISEDU

O Antigo Regime Francês 2m5 G2 YouTube

Antigo Regime Resumo, características, política, economia, sociedade

21 Definição de Antigo Regime (excerto) (História, 8º Ano) YouTube

Antigo Regime

22 A Sociedade no Antigo Regime (excerto) (História, 8º A) YouTube

O Longo Caminho Da História Antigo Regime.

O Antigo Regime

Antigo regime

Antigo Regime Toda Matéria

Resumo História Antigo Regime

Slide historiaantigo regime frances

PPT Antigo Regime PowerPoint Presentation, free download ID4115655

Argonauta Revolução Francesa A moda no Antigo Regime

Antigo Regime Nobreza

O antigo regime

Prof. Felipe Souza Soares Revolução Francesa
O Antigo Regime foi um período da história europeia que se estendeu do século XVI ao final do século XVIII, caracterizado por uma estrutura social rígida e hierárquica. Nessa época, a sociedade era dividida em três ordens ou estados: o clero, a nobreza e o terceiro estado, que englobava a maioria da população. Uma das principais.. Resumo de "Desvendando o Antigo Regime: Uma Análise Histórica": O Antigo Regime foi um período histórico que durou aproximadamente do século XVI ao XVIII na Europa; Caracterizou-se pela centralização do poder nas mãos do monarca e pela existência de uma sociedade estamental, dividida em três classes: clero, nobreza e terceiro.