La literatura existente sobre el origen, desarrollo, tipología, concepto, definición y teoría de la animación sociocultural hace pensar que el avance, hoy, no se centra tanto en nuevos desarrollos conceptuales sino en cómo llevar a cabo lo que ya está escrito y reflexionado. En este sentido, el propósito de este libro se sitúa más en el cómo se puede hacer, que en el qué es la.. Books. Metodología y práctica de la animación sociocultural. Ezequiel Ander-Egg. Instituto Ciencias Sociales Aplicadas, 2000 - Education - 432 pages. En la primera parte del libro se plantea la problemática de la animación sociocultural , definición, necesidad de su existencia, características y marco ideológico-político.

Todos LOS Temas ASC 2020 ANIMACIÓN SOCIOCULTURAL 2019/ BLOQUE I EJES CONCEPTUALES DE LA

Metodologia Y Practica De La Animacion Sociocultural on OnBuy

Marco conceptual de la Animación Sociocultural dentro de la Educación…

Metodologia y practica de la animacion sociocultural Ediciones Técnicas Paraguayas
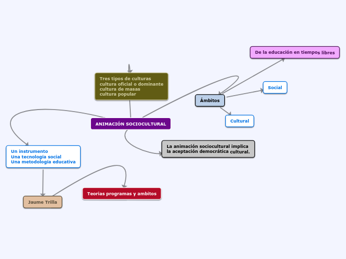
Animación sociocultural Mind Map

Masercisa Curso de introducción a la animación sociocultural.

Animación Sociocultural

TALLER La metodología artística de la Animación Sociocultural del grupo Donabeny Cultura YouTube

animación sociocultural

Grupo Senda Somos líderes en Andalucía en el mundo de la educación, animación sociocultural

Proceso De Animacion Sociocultural

(PDF) Proceso De Animacion Sociocultural

Autour de l'animation sociale et socioculturelle en France et en Espagne / Alrededor de la

Metodología práctica de la animación sociocultural

METODOLOGIA Y PRACTICA DE LA ANIMACION SOCIOCULTURAL

CALIDAD DE VIDA EN ADULTOS Y PERSONAS MAYORES La animación sociocultural como metodología

(PDF) La animación sociocultural como metodología y sector profesional del educador social

TÉCNICAS DE ANIMACIÓN SOCIOCULTURAL EDUCACIÓN SOC // DINÁMICA DE PRESENTACIÓN "EL AMIGO
ANIMACIÓN SOCIOCULTURAL Mapa Mental

Animacion sociocultural
cualquier metodología de la animación sociocultural y retraducirla a objetivos, acciones, metodologías educativas. Esto también tiene una vertiente y marca un poco la diferencia entre lo que históricamente se ha contemplado como meros puestos de animación. Ejecutar talleres, técnicas, herramientas, protocolos o meramente la gestión.. Trabajo sobre la animación socio-cultural y la educación popular que se estructura en siete partes o capítulos: el capítulo primero trata sobre la noción de cultura, sus diferentes concepciones, sus niveles y diferentes manifestaciones. El capítulo segundo hace referencia a la política cultural desarrollada por los estados.